关于成立常州市武进得康生物技术有限公司 清洁生产审核工作小组的通知
发布时间:2025-05-08 17:05:35
关于成立常州市武进得康生物技术有限公司
清洁生产审核工作小组的通知
各部门、各车间:
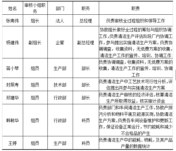
为了认真贯彻落实《中华人民共和国清洁生产促进法》,创建清洁生产型企业,公司领导十分重视,对审核工作给与人力、物力、财力等方面的支持,确保按时通过企业清洁生产审核工作,经公司研究决定成立清洁生产审核工作小组,成员名单见表:
表1-1 清洁生产审核工作小组名单

特此通知
常州市武进得康生物技术有限公司
2025年 5 月 8 日









